Acerca de la UCE
Más de 54 años formando profesionales que impactan el mundo con educación que trasciende.
Historia
La Universidad Central del Este (UCE) fue fundada en 1970 por iniciativa del Dr. José A. Hazim Azar y un grupo de colaboradores, con el propósito de ofrecer educación superior de calidad en la Región Este de la República Dominicana. Inicialmente, sus actividades académicas comenzaron en la sede de la Cámara Americana de Comercio.
El 2 de julio de 1971, mediante el Decreto No. 1205 del Poder Ejecutivo, la UCE adquirió personalidad jurídica, obteniendo la autorización para expedir títulos académicos con el mismo alcance, fuerza y validez que los otorgados por instituciones oficiales o autónomas de igual categoría.
Dr. José A. Hazim Azar
Fundador
El surgimiento de la UCE representó una nueva esperanza para los jóvenes de la Región Este, quienes anteriormente veían limitadas sus oportunidades de acceder a una formación profesional de alto nivel. Su prestigio y excelencia académica atrajeron rápidamente a estudiantes de diversas partes del país y del mundo.
Desde su fundación, la universidad ha estado comprometida con un modelo de desarrollo integral, enfocado en la docencia, la investigación, la vinculación con la comunidad y el fomento de la cultura y la recreación. Su infraestructura, diseñada para brindar un entorno académico moderno y confortable, ha evolucionado sin perder la esencia de su propósito educativo.
En sus inicios, la oferta académica de la UCE se orientó a áreas clave como salud, educación, servicios y tecnología, con programas en Medicina, Bioanálisis, Ingenierías y Arquitectura, Educación con distintas menciones, Contabilidad, Administración de Empresas, Derecho y Odontología.
Hoy, la UCE continúa consolidándose como una institución de referencia en la educación superior, formando profesionales altamente capacitados para enfrentar los desafíos del mundo actual.
Filosofía
La UCE es una Institución de Educación Superior privada, abierta a todas las corrientes del pensamiento, comprometida con la búsqueda de la verdad y del conocimiento, sin distinción de credo político, religioso, raza o condición socioeconómica.
Considera imperativo el compromiso con el bienestar de la población a través de los servicios educativos y culturales, así como la investigación, estimular la capacidad creadora, el pensamiento crítico y una visión ética y humanista que forme a los profesionales para responder a sus necesidades individuales y de la sociedad. Según los Estatutos de la Universidad, tres términos recogen su lema: "Sacrificio, Estudio y Responsabilidad".
Los postulados filosóficos de la universidad recogen un conjunto de criterios y principios que sirven de guía a la ejecutoria institucional, entre los que están:
- Un criterio regional, nacional e internacional que haga prevalecer los valores propios y las necesidades de desarrollo como nación.
- Un criterio de autonomía que involucre el sostenimiento de una completa independencia en lo educativo, económico, social y cultural.
- Un criterio cualitativo que se refiere a las características profesionales y personales del hombre como ente social, que estimula su capacidad para pensar, comprender y desempeñar un rol preponderante en su medio.
- Un criterio económico, que facilite el mejor aprovechamiento de los recursos materiales y humanos y una mayor eficiencia en los procesos que se dan al interior de las instituciones y sus entornos.
Misión
Formar de manera integral líderes competentes a través de una oferta académica pertinente, dinámica, flexible y de calidad con sentido global, en las diferentes áreas y niveles del saber, orientados hacia una cultura de investigación y difusión del conocimiento, que impulsen el desarrollo sostenible, social, cultural, productivo, científico, humanista y tecnológico, modelando principios éticos y morales que transformen la sociedad.
Visión
Para el 2030, la UCE será un referente de calidad en educación superior a nivel regional, nacional e internacional, mediante el mejoramiento continuo de la docencia y la investigación; con recursos educativos actualizados, procesos académicos y de gestión creativos y prácticas pedagógicas innovadoras que fomenten autonomía en los aprendizajes, la sostenibilidad, la vinculación y la responsabilidad social.
Principios
Honestidad
Responsabilidad
Respeto
Solidaridad
Compromiso
Servicio
Inclusión
Marco institucional, normativas y reglamentos vigentes
Plan estratégico institucional
En la Universidad Central del Este (UCE), cada paso que damos está guiado por una visión clara: consolidarnos como un referente en educación superior, impulsando la calidad académica, la innovación y la transformación social. Nuestro Plan Estratégico Institucional 2023-2027 es la hoja de ruta que nos permitirá alcanzar estos objetivos, fortaleciendo la gestión institucional, la investigación, la internacionalización y el desarrollo sostenible.
Este documento representa el compromiso de nuestra comunidad universitaria con la excelencia, la inclusión y el impacto positivo en la sociedad. A través de estrategias claras y acciones concretas, sentamos las bases para un futuro en el que la UCE siga liderando con innovación, calidad y responsabilidad social.
Descubra en detalle nuestras metas y ejes estratégicos:
Descargar documento
Políticas
En la Universidad Central del Este (UCE), nos comprometemos a mantener un entorno educativo transparente, ético y de calidad. Nuestras políticas institucionales son fundamentales para garantizar una experiencia académica que promueva el respeto, la inclusión y el desarrollo integral de nuestra comunidad. A través de estas normativas, buscamos asegurar el cumplimiento de los más altos estándares académicos y operativos, favoreciendo un ambiente de aprendizaje seguro y de excelencia.
Invitamos a todos los miembros de nuestra comunidad a familiarizarse con estas políticas, que reflejan nuestro compromiso con la formación de líderes orientados al bienestar social y profesional.
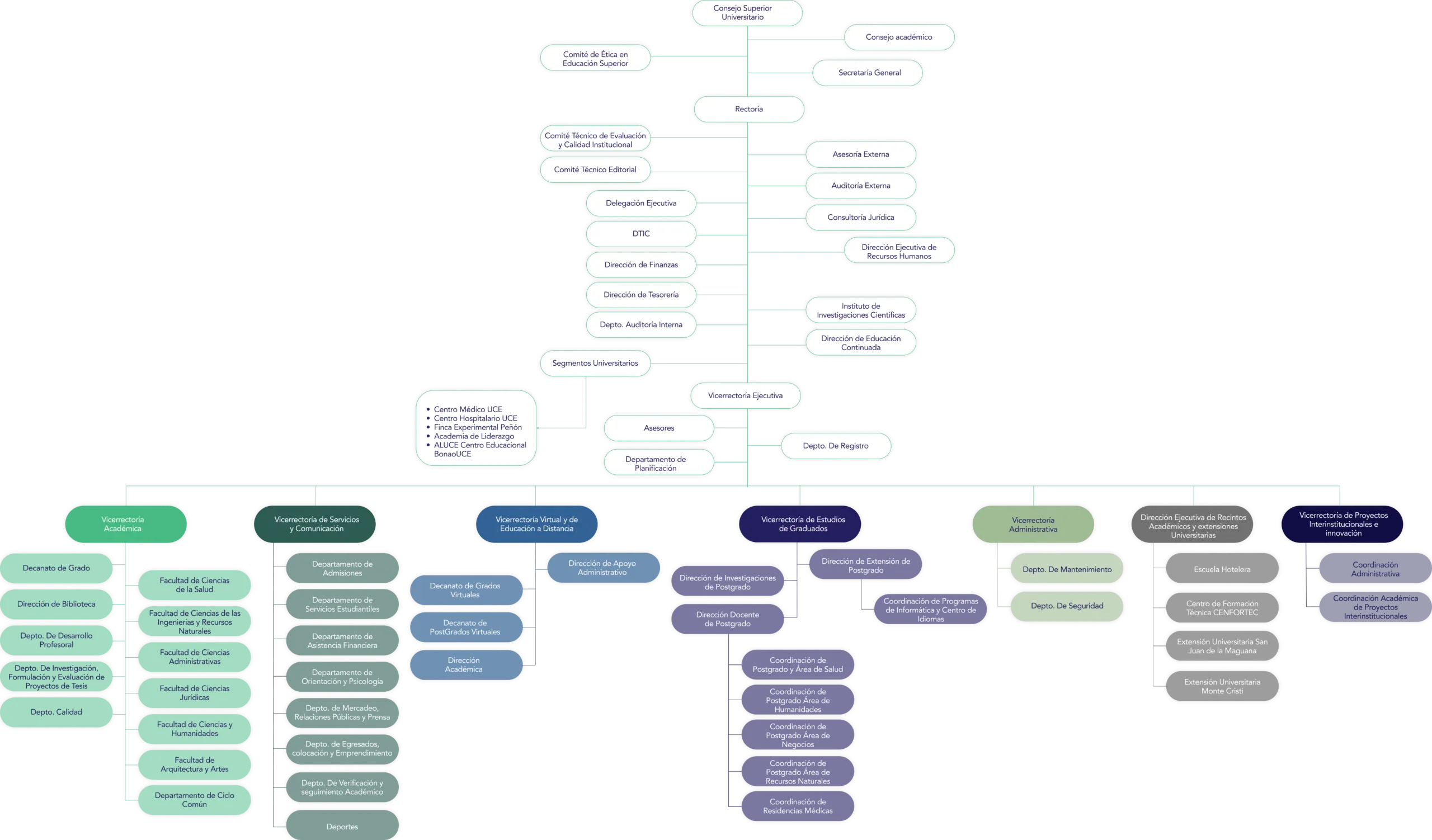
Organigrama
El organigrama de la Universidad Central del Este (UCE) refleja la estructura jerárquica y funcional que permite una gestión eficiente y alineada con su misión institucional. A través de sus diferentes niveles de dirección, coordinación y operatividad, la UCE garantiza el desarrollo académico, administrativo y estratégico en beneficio de su comunidad universitaria.
Normativa y reglamentos
En la Universidad Central del Este (UCE), nos regimos por normativas que garantizan el adecuado desarrollo de la vida académica, administrativa y estudiantil. Nuestros reglamentos establecen los derechos, deberes y procedimientos para docentes, estudiantes y personal administrativo, asegurando un entorno de respeto, equidad y excelencia educativa.
Cada reglamento ha sido diseñado para orientar a nuestra comunidad universitaria en distintos aspectos, desde la gestión académica hasta el comportamiento estudiantil y el acceso a oportunidades como becas y créditos educativos. Conocer estas normativas es clave para aprovechar al máximo su experiencia en la UCE y contribuir al cumplimiento de los valores institucionales.
Consulte aquí los reglamentos que rigen nuestra comunidad universitaria:
Marco Legal
En la Universidad Central del Este (UCE), nuestras actividades están fundamentadas en un sólido marco legal que garantiza el cumplimiento de la legislación vigente en la República Dominicana. Estas leyes nos permiten desarrollar nuestra misión educativa con transparencia, respeto a los derechos de la comunidad universitaria y compromiso con el desarrollo nacional.
Conocer el marco legal es esencial para entender cómo la UCE opera dentro de los parámetros establecidos por el Estado, fomentando un entorno educativo legalmente respaldado, ético y justo. Estas leyes abordan aspectos clave, como la educación superior, la propiedad intelectual, la protección de datos y los derechos de autor, entre otros.
Consulte aquí las leyes y decretos que rigen nuestra actividad académica y administrativa:
Marchen, Marchen, Marchen
Marchemos triunfantes buscando el progreso
Siempre adelante firmes hasta el final
Como antorcha viva, que sale del oriente
Brindando a la Patria jóvenes sin par.
Marche, Marchen, Marchen, Marchen
Mentes soñadoras llenas de esperanzas
Que en la Universidad Central del Este
Encuentran su gran realidad.
Cuna de extranjeros, pilar de humildes
Sostén y apoyo del pueblo foco de verdad.
Bandera de gloria, que Dios y la Patria
Premiarán por siempre, premiarán por siempre,
Premiarán por siempre, Conciencia y verdad.
Que viva la UCE, Universidad Central
UCE, UCE, del Este
Que viva la UCE.
Letra – Licda. Flor Ángela Jiménez
Música – Juan Gean Felipe
